The K3NG ATU (Automatic Antenna Tuning Unit)
*Please goto the new page for this project. *
Last updated on Feb 2018
K3NG is well known in Amateur Radio circles for his projects, using the Arduino platform to develop a number of very useful Amateur radio projects.
One of them, which interested me, was the ATU. K3NG has a web page for the project although it is a little limited in content as he never progressed past his working prototype, built 'ugly' style. (Pictures below) It's fairly unique though, in being a balanced tuner, able to feed for example, a doublet antenna, fed with open wire line. It can also be configured for unbalanced output.
I (VK3PE) have long wanted to build such an ATU but being limited in my Arduino programming knowledge decided I would tackle this project as a good starting point. I wasn't that keen on duplicating it K3NG ugly style but preferred to build with PCB's. The ATU uses a standard configuration of variable L & C values in the usual binary fashion with the Inductors duplicated to form the other arm of the balanced format.
This page then is how I built the K3NG tuner and also a 'QRP' version. I made use of some low cost eBay PCB vendors to make the PCB's for the project.
I found that the most economical size for low numbers of PCB's from vendors is 50 x 100mm in size so I used this size for all of the PCB's. (Except QRP version below) This created a problem though as there are many (20) large relays used in this project which simply will not fit on a single board! So, I decided to split the boards into two types for the capacitors and inductor mounting along with their associated relays. Even that was a problem as I found I could fit no more than four relays on a 50x100mm board for the inductors , and six for the capacitor bank. Some 'smart' thinking was needed. I decided to make the two main boards (caps and inductors) so they could be cascaded together. Sounds simple, but actually not so. More on this later.
Two more boards were required to complete the project, a Control board containing the Arduino "NANO" plus an SWR PCB. The control board has a 2 line x 16 character LCD module connected to it as per the original, although I used a standard 2x16 LCD from my junk pile plus an I2C adapter board from Adafruit, rather than the K3NG version which used an I2C RGB LCD. The RGB version allows the backlight colour to be changed according to the state of the tune process. My version has optional LED's to show the same thing. The RGB board can still be used. Slight changes are required to the firmware or Sketch as it is known in Arduino programming, to use the LCD that I used. The SWR board uses the Bruene single Toroid type detector, rather than the two Toroid type that K3NG used. I don't anticipate any problems doing this, having done some quick tests at 5w and 120W.
Being a modifier at heart, I also decided to fit an analogue meter on the front panel to indicate SWR, even though the LCD shows it numerically. The meter is driven from an MCP4725 DAC, which is connected to the IIC port of the Arduino, along with the LCD.
Draft Control PCB:-
This project closely follow K3NG's originals, apart from the SWR board as mentioned above. Pictures are of the prototype boards made.
A PCB was made for the 'Control" section. i.e. the NANO board, relay drivers, power supply etc. (see schematic for details)
The display used here was a standard 2 x16 LCD module with an I2C adapter PCB fitted on the back. Adapter came from eBay.
Adapter uses an MCP23008 chip.
Capacitor PCB (2 used)
Inductor PCB (4 used) Only two required if built as unbalanced only.
Control PCB Schematic, BOM << Schematic updated May 19th, 2017 (missing ground on ULN2803 chips) NOTE:- MCP23008 are 18pin SOIC smd.
Control board, parts loading showing values.
SWR PCB Schematic & Overlay [no details or pcb available yet] Use K3NG's drawings.
Interconnection details [per K3NG's orginal]
Arduino Sketch (source code) Use K3NG's original sketch. If you want to fit the MCP4527 driven DAC to drive an analog meter, I can give you some details of what to change.
SMALLER CONTROL BOARD (Feb 2018)
For some builds a smaller control board and SWR head might be usefull. A new control board 50x50mm in size is being produced. Waiting for the PCB's to arrive. Here is a drawing of them. It has a small 0.96" OLED display driven by the I2C bus as the display. This made it easier to reduce the size and the OLED plugs into the board.
Click to display picture:-
While not quite finished assembly, here is the smaller 50x50mm SWR board for QRP use.
Once the PCB's arrived I had to find a case to fit them into. Searching through my pile of old instrument cases, a couple looked promising but soon proved to be a little small, so, it was decided make a case using some "U" channel extrusion I happened to have. The channel is 100mm wide with 25mm sides and 3mm thick material. No doubt there are many other ways to make a case. Front and rear are made from the channel material and joined on top by 8mm round rod and a flat aluminium plate on the bottom.
case pics soon
ONE OF 4 'INDUCTOR' PCB'S IN THE 100W VERSION.
The inductor and capacitor boards are both similar to the one shown above. They are 50x100mm PCB's. In order to get the required eight inductors (or capacitors) identical boards (apart from values) are connected together using ribbon cable for the control lines and thick wire or copper strap, for the RF connections. Larger toroids and relays than the QRP version are used.
QRP Version?
Even though the project is not finished, my busy mind thought that a QRP version might be a handy thing to build also for my WSPR station. But only unbalanced. As it happened, I found a "special" on eBay for a 100x100mm PCB supplier. This spurred me to the QRP version which was duly drawn up, Gerbers made and sent out to the PCB vendor. It's yet to arrive so this information is general only.
'QRP' L & C BOARD Vers 1.0 VK3PE
INDUCTORS FOR QRP VERSION, T50-2 CORES. (probably it would be better to wind the 0.08uH as an air wound coil.)
The previously mentioned Control and SWR boards are unchanged from the 100W version and used in the QRP version also.
This time though I found a nice aluminium case 105 x 125 x 75mm in size which looked perfect to house the project. Of course, being QRP some components can be much smaller, eg relays and Toroids are sized accordingly and my gut feel is that it should be good for about 20W. (The full K3NG version is rated around 100W) Like all ATU's though, tune up should initially done at lower power settings from the Tx. eg 5W.
SWR head for the higher power version only. (see
below)
Below, is the QRP version now completed. In testing I found that the Bruene SWR head was not sensitive enough for QRP work so I made a PCB at home using the Stockton Bridge, on a BALUN core, with the outputs fed into two AD8307 Log Amp/detector chips. This works very well and I can tune with about 200mW of RF power now. It did entail some changes to the Arduino Sketch, as the calculations are different. Fairly minor though. The front panel uses an LCD module per original K3NG although in this QRP version, the display is in 4 bit parallel mode rather than using an I2C adapter board. To the right, you can see most of the internals with the SWR bridge and AD8307's on the DIY board to the left, the main L&C board at the bottom of the case and the Arduino control board behind the front panel. If you look carefully, you can see the Arduino NANO board. {the picture is shown during testing, and a 50R load is connected on the output of the SWR board. } The switches on the front panel are Reset, Lock and Manual.
The display shows current SWR, frequency in KHz on top line, L & C values used and Hi or Lo Z antenna on bottom line.
As above the QRP version uses a 100x100mm PCB on which are the required 8 inductors (in a binary sequence from 0.08uH to 10.4uH) giving a total of about 22uH. The capacitors run from 12pF to 1200pF also in a binary sequence as is usual for an ATU controlled by a Micro. Each Inductor and capacitor needs to be switched in our out, using a relay for each. In addition extra relays are required to connect the capacitor bank to either the input or output side of the Inductors. The input and output correspond of course to the Transmitter input and the antenna port. The tuner takes the form of the usual "L" type match. The balanced version described above uses an extra set of identical Inductors, to make the ATU balanced. [I am yet to build a balanced version]
The relays used in the QRP version can be smaller due to the lower currents and voltages encountered with low power. A common size of relay used known as a DIP relay. There are many brands available for these but the prototype here uses cheap relays from eBay known as "HK-19F-DC" 12volt relays are used in the QRP version of the ATU. {not in the pictures though}
For the capacitors in both versions, I used SMD parts of 3kV rating, available from Farnell/Element14, RS-Components and no doubt, other suppliers like Mouser or Digikey.
The control PCB is identical to the higher power version though, so a full display and even analogue meter could be used. For the case I have in mind to use though, space is very limited so no 'SWR' meter is fitted.
Below is only for the "QRP" version built by VK3PE:-
"RF" Board overlay (see PCB itself)
Interconnection diagram (coming soon)
Control PCB (see links above)
SWR PCB (not yet available, I used AD8307's in my SWR head)
Arduino Sketch:-
for parallel driven LCD module and AD8307 SWR head.
for ?
<<< above links coming soon >>
August 2017: I have had a re-think about the L&C PCB's for the 'QRO' (~100W) version. I decided to make two 100mm square PCB's to carry all the RF components. (unbalanced version only) They will be linked together with a couple of connection points and 2 ribbon cables (10Way) will then connect to the Control PCB. The Control PCB is identical to the QP version as detailed above.
Schematics and BOM link soon. Obviously, these mimic the K3NG web pages with minor differences.
Here are the actual Proto version PCB's. The yellow boards are the L&C boards using relay switching. Each relay has an SMD LED to show which relay is currently active. This may help fault finding, but is also nice to know that something is actually happening ! The board on the bottom is the SWR head which uses AD8307 Log detectors.
And below, fully loaded with parts. Due to a lack of Toroids, some inductors were air wound. T68-2 and T94-2 toroids are used.
On the bottom of the yellow "RF" boards are some of the 3kV rated tuning Capacitors:-
![]()
A new (draft) SWR PCB has been made, which should cater for both power versions of the project. It will use AD8307's.
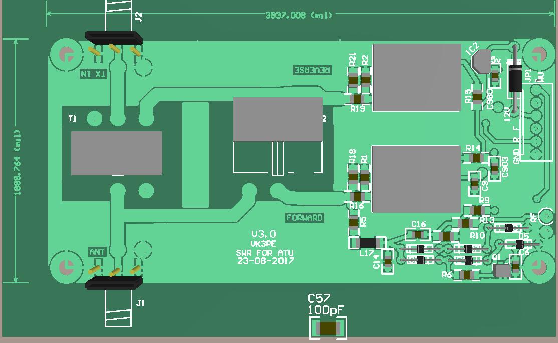
PCB overlay (some gremlins got in and C57 is missing from the "SWR" PCB.... it will be fitted as shown soon in series with R5) The actual PCB does NOT have coax connectors. It uses coax cable direct to the PCB.
How things are connected together. Drawing of the RF and Control boards showing typical wiring details. The SWR head is not shown but is connected to the Control board also.
.
Now, a suitable case needs to be found or made, to house the project.
A COLOUR DISPLAY?
I happened to have a DIGOLE 'smart' display in the junk box, so thought it might be nice to use a colour display on the new ATU being built with the PCB's above. This display is smart in that it contains a Micro of its own and simple command strings can be sent from the Control board to make a nice display. The display I have is a non touchscreen 2.2" type but there are others in the range with touchscreen and upto 2.6" in size. For now I will stick with what i have available. NOTE, space in the NANO is a bit tight, so some K3NG options can not be used but this should not affect most people. One could switch to a MEGA I guess with more space if it became necessary.
Here is a picture of the display being tested. (its not part of the ATU at present) The layout is tentative only at this stage and the colours are washed out from the camera. In actual use the colours are very good. Various sized fonts are built into the display plus one can upload more fonts to it.
These are K3NG's prototype and his pictures, borrowed from the WWW. I hope he doesn't mind. There is a Yahoo group "Radioartisan" that covers his various projects. I am a member of that group. The display shows final SWR (top left) the inductor and capacitor values and the approx. frequency. (The ATU remembers past tune results)

K3NG ATU, Links:-
Firmware K3NG
Original K3NG Schematics
K3NG Youtube video demo
Yahoo Radioartisan group.
Adafruit I2C adapter board for standard 2x16 LCD modules
Arduino. There are a number of Arduino boards, but I used the NANO version on my control PCB, available either as an original part or copies from many ebay vendors.
This material is presented in good faith and based on the original work by K3NG. No guarantee is made by vk3pe that this version works in an identical fashion to the original.
This page was created on 4th Sept 2016 by VK3PE
Last updated on December 17, 2018