Microphone AGC amplifier PCB

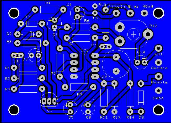
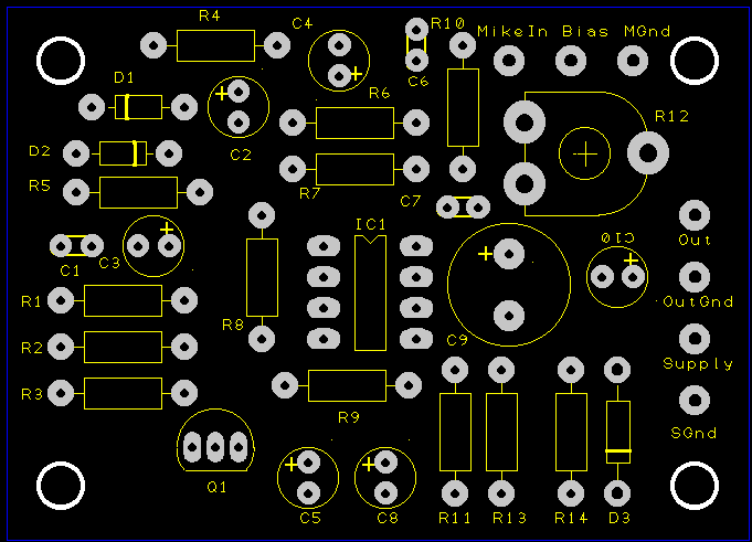
I have designed a PCB for the amplifier, complete design files are available below for users of EasyPC. For those more enterprising there are GIF plots available, scale these appropriately before printing on to clear film.

Click for large view

PCB Bottom copper (GIF file)
PCB Overlay (Gif file)
EasyPC project files (Zipped)
Visit Number one systems home page where demo versions of EasyPC are available.